Study Shows NAD+ Supplementation Protects Eye Cells Following Retinal Detachment
Age-related eye disorders, such as age-related macular degeneration, diabetic retinopathy, and retinal detachment, often lead to severe visual impairment and irreversible vision loss. These disorders all feature degraded photoreceptors, the light-responsive cells in the eye, which separate from a cell layer that nourishes visual cells called the retinal pigment epithelium. This separation induces cell death, cell stress from harmful oxygen-containing molecules (oxidative stress), and inflammation. However, no current pharmaceutical approach can treat this photoreceptor degeneration.
Recently, Vavvas and colleagues from Harvard Medical School published research in Aging showing that Nicotinamide Mononucleotide (NMN) administration protects photoreceptors after retinal detachment and oxidative stress injury. The study indicated that NMN’s protective effects stem from reducing cell death, suppressing eye inflammation, and increasing levels of antioxidants that combat oxidative stress in mouse eyes. Further results showed increased activity of an enzyme—SIRT1—mediated these protective effects. “Taken together, our results suggest a potential therapeutic value of NMN administration in treating photoreceptor degeneration in clinical settings,” said the researchers in their article.
Critical Molecule for Functioning Cells NAD+ May Play Significant Role in Eye Diseases
The critical molecule for cellular energy generation, DNA integrity maintenance, and cell proliferation called nicotinamide adenine dinucleotide (NAD+) may have a significant role in eye diseases. Several studies point to enzymes associated with its production and its cellular concentrations in eye disease mechanisms. For example, researchers have found mutations in an enzyme critical for generating NAD+ in cells—NMNAT1—in the eye disease Leber congenital amaurosis. Moreover, restoring NAD+ appears to protect rodent photoreceptors from light-induced retinal damage.
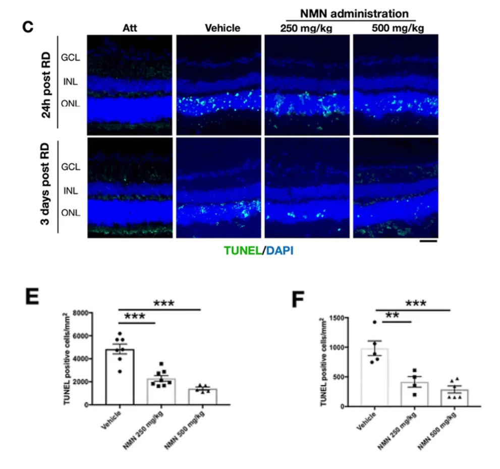
NMN Protects Photoreceptor Cells from Death
Vavvas and colleagues wanted to examine whether boosting NAD+ levels with NAD+ precursor NMN would have potential in protecting photoreceptors after retinal detachment. Although the study did not find NAD+ levels significantly declined following retinal detachment, the results indicated that NMN increased NAD+ levels above typical concentrations.
The scientists used a method called TUNEL+ staining to visualize cell death following retinal detachment in mouse eyes. Using this technique, they found NMN supplementation reduced photoreceptor cell death in early phases after retinal detachment. When they injected mice with 250 mg/kg and 500 mg/kg NMN, the researchers observed a reduction in photoreceptor cell death 24 hours after retinal detachment by 52.7% and by 71.0%, respectively.

Scientists Find NMN Supplementation Increased Antioxidant Levels
Oxidative stress fosters the cellular conditions leading to photoreceptor cell death, and the researchers found that NMN normalized oxidative stress while increasing levels of antioxidant HO-1. In detached retinas, the researchers saw that components of proteins indicative of damage called protein carbonyls were significantly elevated, giving evidence of oxidative stress; however, NMN treatment abolished this effect. Also, they observed increased HO-1 expression in detached retinas following NMN administration. These results demonstrated that NMN can counteract excessive oxidative stress, potentially due to the upregulation of HO-1.

Increased Antioxidant Levels Depend on SIRT1 Enzyme Activity
The researchers saw that NMN increased levels of the cell-protecting enzyme SIRT1 after retinal detachment. These changes were linked to increased NAD+ levels and elevated HO-1 levels. In fact, increasing SIRT1 levels with NMN increased HO-1, but depleting SIRT1 abrogated these effects. These findings provide evidence that NMN increases NAD+-dependent SIRT1 activity and subsequently HO-1 levels, providing sight into how NMN exerts its protective effects.

“Our study provides evidence of neuroprotective effects of NMN, an NAD+-boosting molecule, in photoreceptor degeneration after [retinal detachment],” stated Vavvas and colleagues in their study. Along these lines, the researchers propose that NMN administration protects the retina by alleviating neuroinflammation through reducing oxidative stress and increasing antioxidant HO-1 levels thereby inhibiting photoreceptor cell death.
Future Research on Photoreceptor Cell Protection by NMN
Before these results can be used to treat age-related eye disorders, clinical studies must determine whether the photoreceptor cell-preserving effects of NMN translate to humans. If so, NMN supplementation could offer hope to preserve vision in patients with conditions like diabetic retinopathy, macular degeneration, and retinal detachment.
*Special note - This article is for informational purposes only and cannot replace a doctor's treatment diagnosis and advice. It should not be regarded as a recommendation or proof of efficacy of the medical products involved. If it involves disease diagnosis, treatment, and rehabilitation, please be sure to go to a professional medical institution to seek professional advice.
Previous: NMN Improves the Blood-Brain Barrier Cell Response to Stress
Next: Infertility in Female Mice with Mitochondrial Mutations Remedied by NMN
by GSHWORLD
GSH Bio Tech is China Biological API Manufacturer. China NAD+ Supplements powder suppliers & best NAD+ benefits raw material Factory.





